武汉工商学院

211 | 985 | 双一流 | 综合
湖北省 本科 省重点 民办

6863

弘德博问和谐拓新

027-88147227,027-88147355

http://www.wtbu.edu.cn/

图片

武汉工商学院2021年艺术类校考招生简章

2022-06-21 22:44:00      分享至:

  一、学校简介

  武汉工商学院创建于2002年,是经教育部批准的全日制普通本科高校。经过近20年建设,跻身国内同类高校前列,被教育部授予“全国深化创新创业教育改革示范高校”“2018年度全国创新创业典型经验高校”称号;成为第45届世界技能大赛货运代理项目中国集训基地、AACSB国际商学院协会会员、湖北省首批高等学校创新能力提升计划(“2011计划”)单位、湖北省转型发展试点本科高校、湖北省首家转设后通过教育部本科教学工作合格评估的民办高校、湖北省文明校园等。

  学校位于武汉市黄家湖大学城,校园环境优美,教学生活设施先进,占地82.7万㎡,校舍32.9万㎡。学校设有11院1部,以新工科、经济、管理为主,文、法、艺等多学科协调发展。学校为社会输送了6万余名优秀人才,校友邓丽被评为“全国就业创业先进个人”,受到习近平总书记等党和国家领导人接见;校友魏凡战斗在抗疫一线,先进事迹受到国务院副总理孙春兰点赞;就业率多年超过95%,近30%的毕业生就职于世界500强企业和国内大型企事业单位。

  二、艺术与设计学院简介

  武汉工商学院艺术与设计学院经过十余年的建设和发展,已成为创意设计领域高水平人才培养的摇篮。学院下设视觉传达设计、环境设计、产品设计、数字媒体艺术、绘画、艺术与科技、舞蹈表演七个专业。拥有湖北省一流专业建设点,国家一流课程1项,省级一流课程2项,省级优秀教学团队1项,国家艺术基金1项,国家精品在线开放课程1项,湖北省精品资源共享课1项,全国美展入选作品5项,德国红点奖2项,德国IF奖1项,专利16项,软件著作权13项。师生共创团队获千万天使轮融资项目。学院坚持“立足创新设计教学、围绕创意打造品牌”的特色发展道路,在创新教学模式和教学改革、社会服务、国际交流等方面积极探索,全力打造“创意工商”设计教育品牌。

  学院现有专任教师72人,正教授5人,副教授27人,工商学者5人,骨干教师5人,文化部双创人才库成员2名,湖北省青年岗位能手2名,国家职业技能鉴定考评员18人、客座教授8人、产业导师28人学院推行“引进来、走出去”“教师经理人”“导师制”等队伍建设制度,形成了每个班级搭配专业导师、企业导师和学业导师“三导师”的师资队伍特色。

  三、专业介绍

  (一)数字媒体艺术    学制:四年    学位:艺术学学士

  培养目标:1、培养环节推行“课程企业化管理”“作业市场化检验”的“项目制”课堂创新教学方法,落实“作业、作品、产品、商品”的转换。2、加强实践能力培养,实施以工作室实训+企业项目实训+品牌项目孵化“三位一体”的实践教学体系,着力高素质应用型人才的培养。3、对接国内一流设计公司、媒体运营机构、大型企业等,建立人才储备机制。

  核心课程:数码插画、界面设计、非线性编辑与分镜、网络广告设计、数字动画、数字媒体技术等。

  就业方向:文化传媒集团、广告设计公司、媒体运行机构、数字设计类公司、大型企业等设计传媒机构,从事广告设计、数字互动媒体设计与制作、影视编辑和网络广告设计等工作。

  专业特色:本专业是以数字设计产业飞速发展为背景产生的交叉性综合设计专业,教学过程中强化实践应用和项目成果的转化,以数字设计艺术能力的培养和数字产品设计创新能力的培养为特色的综合数字设计专业。

  (二)艺术与科技    学制:四年      学位:艺术学学士

  培养目标:1、培养具备基础认知能力、设计创变思维和国际化视野,掌握不同学科之间的自主学习和综合运用能力。2、掌握转形态的设计方法,具备科技与设计结合的转形态能力、创意编程能力、设计表达实现能力、商业运营整合能力,独立完成项目设计开发、设计管理和社会创新能力。3、结合国家最新发展战略,基于艺术设计与科学技术深度融合,整合艺术、科技、商业、用户、文化,培养高端复合型创新创业设计人才。

  核心课程:形态认知、形态语意、创意编程、智能硬件、设计协同等。

  就业方向:在空间环境设计、信息交互设计、新媒体艺术等领域。文化与创意产业的相关教育、科研机构,或相关企业,包括空间及环境设计公司、IT公司的用户体验与产品开发部门、影视动画公司、数字娱乐相关公司、传媒及媒体艺术机构等担任设计工作。在设计行业之外的产品互联化、数据可视化、视觉交互化的集团公司与科研机构担任设计师职位。产品研发与商业运营为主导的设计创业者。

  专业特色:推行“转形态”设计教育体系,注重学科交叉、艺术与科技的融合,加入粤港澳大湾区设计开放大学,与中国工业设计协会联合培养复合型创新创业领军人才。

  (三)舞蹈表演      学制:四年      学位:艺术学学士

  培养目标:1、具备一定的舞蹈表演与舞蹈创作技能,扎实的舞蹈理论知识与舞蹈教学技能。2、具备承担舞蹈活动策划、编排、组织的应用技能。3、具备从事与舞蹈专业相关的教学、表演、创作、研究等方面的综合专业素质能力,成为应用型高阶专门人才。4、具备从事本专业的业务素质,有良好的职业道德,以及较强的团队协作能力,具备高度的责任意识及较好的人际沟通能力素质。

  核心课程:芭蕾基训、中国舞、现代流行舞、舞蹈教学法、剧目排练等。

  就业方向:中小学、幼儿园、事业单位、社会舞蹈培训机构、舞蹈院团、各演出团体、健身机构、青少年宫、社区舞蹈、企事业单位等从事舞蹈教学工作。

  专业特色:培养传统表演技能与少儿感统训练、运动健身、运动康复理论知识及技术能力为一体的复合型人才。

  四、拟招生计划

22.png

  注:招生计划以教育部最终下达数据为准,各专业实际收费按物价部门当年核定标准执行。

  五、报考条件

  (一)符合教育部及生源省份规定的2021年艺术类考生报名条件。

  (二)考生须掌握或具备美术学类、设计学类、舞蹈学类等相关基础知识和素养。

  (三)生源省级统考涵盖的专业,要求考生必须参加专业统考且成绩合格方能报考我校艺术类校考。

  (四)校考省份兼招文科艺术生、理科艺术生,高考改革省份不分艺术文理考生。

  六、考试方式

  根据《教育部办公厅做好2021年普通高校部分特殊类型招生工作的通知》文件精神和常态化新冠肺炎疫情防控工作要求,我校2021年艺术类校考采用“小艺帮”APP平台,远程在线面试和录制视频考试方式开展校考工作。

  七、报名方式

  考生可登录“小艺帮”官网 (https://www.xiaoyibang.com/)或根据手机系统类别下载“小艺帮”APP(详见附件:小艺帮助手用户操作手册)。按要求完成注册和身份认证,考试前考生须在线签订考试诚信承诺书后,方可报考我校相关专业和参加考试。

  正式考试前可进行考前练习和模拟考试,考前练习不限时间、不限次数,也不需要提交录制视频。模拟考试除题目外,其他流程与正式考试完全一致。

  八、报名费用

  报名费200元/人/专业,初复试一并进行,每个学生最多可兼报两个专业。报名缴费成功后我校不再办理退考、退费等相关事宜,请广大考生确认无误后再进行报名确认和在线缴费。

  九、报名时间

  即日起至2021年2月28日22:00

  十、考试时间

  考试时间及安排敬请关注我校招生信息网(http://zjb.wtbu.edu.cn/)

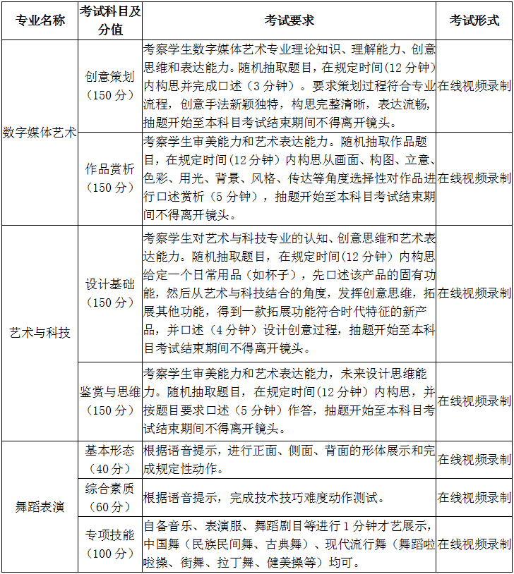
  十一、考试内容

11.png

  十二、考试提示

  (一)请考生在参加考试前详细阅读“小艺帮APP”内的考生须知、考察内容、拍摄要求等注意事项。

  (二)正式考试前,请考生在“小艺帮”平台务必进行考前练习和模拟考试,提前熟悉各科目考试流程及相关要求,并确保手机能够正常运行小艺帮APP。

  (三)我校从未委托任何中介组织和个人从事招生活动,考生及家长谨防上当受骗。

  十三、成绩公布

  根据与各省招考机构沟通的情况择时发布,暂定2021年4月下旬通过学校招生信息网(http://zjb.wtbu.edu.cn/)发布校考成绩。成绩公示无误后,按招生计划数1:4划定专业合格分数线,不再另行发放成绩单和专业合格证。

  十四、录取规则

  (一)凡报考我校的考生,须参加普通高等学校招生全国统一考试并填报高考志愿。

  (二)专业成绩使用统(联)考成绩的省份,认可生源省份投档规则,在投档生源范围内按照专业统(联)考成绩排序择优录取。如果投档成绩是综合分,则按综合分排序择优录取。考生专业成绩(或投档综合分)相同时,按文化成绩、语文、数学、外语顺序排序录取。

  (三)我校组织校考的省份,考生校考专业成绩合格,高考文化成绩达到相应录取批次控制线,按校考专业成绩从高到低择优录取;如校考专业成绩相同,则按文化成绩从高到低择优录取,如文化成绩总分相同,则按照语文、数学、外语依次单科成绩从高到低择优录取。

  (四)如果生源省份(高考改革省份)对录取规则有其他特殊要求,按生源省份招生政策规定执行。

  十五、违规处理

  学校对在艺术类校考过程中违规的考生,按照《国家教育考试违规处理办法》《普通高等学校招生违规行为处理暂行办法》等规定严肃处理。对有弄虚作假等作弊行为的考生,将取消相关考试的报名和录取资格,同时通报相关省级招生考试机构取消该生当年高考报名和录取资格。学校将加强艺术类录取新生的材料复核和专业复测。对于复测不合格、入学前后两次测试成绩差异显著的考生,会组织专门调查。经查实属提供虚假作品材料、替考、违规录取、冒名顶替入学等违规行为的,取消该生录取资格,并通报考生所在地省级招生考试机构倒查追责。对涉嫌犯罪的,学校将及时报案,并配合司法机关依法处理。

  十六、监督方式

  学校设立校考监察组参与考试全过程,并向社会公布监督举报电话和责任人。评委及工作人员在工作中如出现违规违纪行为,按照教育部发布的《国家教育考试违规处理办法》及相关规定严肃处理。

  监督电话:027-88147120

  十七、联系方式

  学校地址:湖北省武汉市洪山区黄家湖西路3号(黄家湖大学城)

  学校网址: https://www.wtbu.edu.cn/

  邮政编码:430065

  联系电话:027—88147227   88147355

  传     真:027—88147075

  咨询 Q Q群号:255411836(武汉工商统招咨询三群)

  小艺帮技术服务电话:4001668807

  小艺帮技术咨询QQ号:800180626

  电子邮箱:3094953440@qq.com

  其他咨询方式:

32731611625494001.png00.png

  十八、附则

  学校以往有关艺术类校考招生工作的要求、规定如与本简章相冲突,以本简章为准;本简章若有与国家有关政策不一致之处,以国家和上级有关政策为准。本简章由武汉工商学院招生与就业工作部负责解释。

武汉工商学院2021年艺术类校考招生简章

2022-06-21 22:44:00

  一、学校简介

  武汉工商学院创建于2002年,是经教育部批准的全日制普通本科高校。经过近20年建设,跻身国内同类高校前列,被教育部授予“全国深化创新创业教育改革示范高校”“2018年度全国创新创业典型经验高校”称号;成为第45届世界技能大赛货运代理项目中国集训基地、AACSB国际商学院协会会员、湖北省首批高等学校创新能力提升计划(“2011计划”)单位、湖北省转型发展试点本科高校、湖北省首家转设后通过教育部本科教学工作合格评估的民办高校、湖北省文明校园等。

  学校位于武汉市黄家湖大学城,校园环境优美,教学生活设施先进,占地82.7万㎡,校舍32.9万㎡。学校设有11院1部,以新工科、经济、管理为主,文、法、艺等多学科协调发展。学校为社会输送了6万余名优秀人才,校友邓丽被评为“全国就业创业先进个人”,受到习近平总书记等党和国家领导人接见;校友魏凡战斗在抗疫一线,先进事迹受到国务院副总理孙春兰点赞;就业率多年超过95%,近30%的毕业生就职于世界500强企业和国内大型企事业单位。

  二、艺术与设计学院简介

  武汉工商学院艺术与设计学院经过十余年的建设和发展,已成为创意设计领域高水平人才培养的摇篮。学院下设视觉传达设计、环境设计、产品设计、数字媒体艺术、绘画、艺术与科技、舞蹈表演七个专业。拥有湖北省一流专业建设点,国家一流课程1项,省级一流课程2项,省级优秀教学团队1项,国家艺术基金1项,国家精品在线开放课程1项,湖北省精品资源共享课1项,全国美展入选作品5项,德国红点奖2项,德国IF奖1项,专利16项,软件著作权13项。师生共创团队获千万天使轮融资项目。学院坚持“立足创新设计教学、围绕创意打造品牌”的特色发展道路,在创新教学模式和教学改革、社会服务、国际交流等方面积极探索,全力打造“创意工商”设计教育品牌。

  学院现有专任教师72人,正教授5人,副教授27人,工商学者5人,骨干教师5人,文化部双创人才库成员2名,湖北省青年岗位能手2名,国家职业技能鉴定考评员18人、客座教授8人、产业导师28人学院推行“引进来、走出去”“教师经理人”“导师制”等队伍建设制度,形成了每个班级搭配专业导师、企业导师和学业导师“三导师”的师资队伍特色。

  三、专业介绍

  (一)数字媒体艺术    学制:四年    学位:艺术学学士

  培养目标:1、培养环节推行“课程企业化管理”“作业市场化检验”的“项目制”课堂创新教学方法,落实“作业、作品、产品、商品”的转换。2、加强实践能力培养,实施以工作室实训+企业项目实训+品牌项目孵化“三位一体”的实践教学体系,着力高素质应用型人才的培养。3、对接国内一流设计公司、媒体运营机构、大型企业等,建立人才储备机制。

  核心课程:数码插画、界面设计、非线性编辑与分镜、网络广告设计、数字动画、数字媒体技术等。

  就业方向:文化传媒集团、广告设计公司、媒体运行机构、数字设计类公司、大型企业等设计传媒机构,从事广告设计、数字互动媒体设计与制作、影视编辑和网络广告设计等工作。

  专业特色:本专业是以数字设计产业飞速发展为背景产生的交叉性综合设计专业,教学过程中强化实践应用和项目成果的转化,以数字设计艺术能力的培养和数字产品设计创新能力的培养为特色的综合数字设计专业。

  (二)艺术与科技    学制:四年      学位:艺术学学士

  培养目标:1、培养具备基础认知能力、设计创变思维和国际化视野,掌握不同学科之间的自主学习和综合运用能力。2、掌握转形态的设计方法,具备科技与设计结合的转形态能力、创意编程能力、设计表达实现能力、商业运营整合能力,独立完成项目设计开发、设计管理和社会创新能力。3、结合国家最新发展战略,基于艺术设计与科学技术深度融合,整合艺术、科技、商业、用户、文化,培养高端复合型创新创业设计人才。

  核心课程:形态认知、形态语意、创意编程、智能硬件、设计协同等。

  就业方向:在空间环境设计、信息交互设计、新媒体艺术等领域。文化与创意产业的相关教育、科研机构,或相关企业,包括空间及环境设计公司、IT公司的用户体验与产品开发部门、影视动画公司、数字娱乐相关公司、传媒及媒体艺术机构等担任设计工作。在设计行业之外的产品互联化、数据可视化、视觉交互化的集团公司与科研机构担任设计师职位。产品研发与商业运营为主导的设计创业者。

  专业特色:推行“转形态”设计教育体系,注重学科交叉、艺术与科技的融合,加入粤港澳大湾区设计开放大学,与中国工业设计协会联合培养复合型创新创业领军人才。

  (三)舞蹈表演      学制:四年      学位:艺术学学士

  培养目标:1、具备一定的舞蹈表演与舞蹈创作技能,扎实的舞蹈理论知识与舞蹈教学技能。2、具备承担舞蹈活动策划、编排、组织的应用技能。3、具备从事与舞蹈专业相关的教学、表演、创作、研究等方面的综合专业素质能力,成为应用型高阶专门人才。4、具备从事本专业的业务素质,有良好的职业道德,以及较强的团队协作能力,具备高度的责任意识及较好的人际沟通能力素质。

  核心课程:芭蕾基训、中国舞、现代流行舞、舞蹈教学法、剧目排练等。

  就业方向:中小学、幼儿园、事业单位、社会舞蹈培训机构、舞蹈院团、各演出团体、健身机构、青少年宫、社区舞蹈、企事业单位等从事舞蹈教学工作。

  专业特色:培养传统表演技能与少儿感统训练、运动健身、运动康复理论知识及技术能力为一体的复合型人才。

  四、拟招生计划

22.png

  注:招生计划以教育部最终下达数据为准,各专业实际收费按物价部门当年核定标准执行。

  五、报考条件

  (一)符合教育部及生源省份规定的2021年艺术类考生报名条件。

  (二)考生须掌握或具备美术学类、设计学类、舞蹈学类等相关基础知识和素养。

  (三)生源省级统考涵盖的专业,要求考生必须参加专业统考且成绩合格方能报考我校艺术类校考。

  (四)校考省份兼招文科艺术生、理科艺术生,高考改革省份不分艺术文理考生。

  六、考试方式

  根据《教育部办公厅做好2021年普通高校部分特殊类型招生工作的通知》文件精神和常态化新冠肺炎疫情防控工作要求,我校2021年艺术类校考采用“小艺帮”APP平台,远程在线面试和录制视频考试方式开展校考工作。

  七、报名方式

  考生可登录“小艺帮”官网 (https://www.xiaoyibang.com/)或根据手机系统类别下载“小艺帮”APP(详见附件:小艺帮助手用户操作手册)。按要求完成注册和身份认证,考试前考生须在线签订考试诚信承诺书后,方可报考我校相关专业和参加考试。

  正式考试前可进行考前练习和模拟考试,考前练习不限时间、不限次数,也不需要提交录制视频。模拟考试除题目外,其他流程与正式考试完全一致。

  八、报名费用

  报名费200元/人/专业,初复试一并进行,每个学生最多可兼报两个专业。报名缴费成功后我校不再办理退考、退费等相关事宜,请广大考生确认无误后再进行报名确认和在线缴费。

  九、报名时间

  即日起至2021年2月28日22:00

  十、考试时间

  考试时间及安排敬请关注我校招生信息网(http://zjb.wtbu.edu.cn/)

  十一、考试内容

11.png

  十二、考试提示

  (一)请考生在参加考试前详细阅读“小艺帮APP”内的考生须知、考察内容、拍摄要求等注意事项。

  (二)正式考试前,请考生在“小艺帮”平台务必进行考前练习和模拟考试,提前熟悉各科目考试流程及相关要求,并确保手机能够正常运行小艺帮APP。

  (三)我校从未委托任何中介组织和个人从事招生活动,考生及家长谨防上当受骗。

  十三、成绩公布

  根据与各省招考机构沟通的情况择时发布,暂定2021年4月下旬通过学校招生信息网(http://zjb.wtbu.edu.cn/)发布校考成绩。成绩公示无误后,按招生计划数1:4划定专业合格分数线,不再另行发放成绩单和专业合格证。

  十四、录取规则

  (一)凡报考我校的考生,须参加普通高等学校招生全国统一考试并填报高考志愿。

  (二)专业成绩使用统(联)考成绩的省份,认可生源省份投档规则,在投档生源范围内按照专业统(联)考成绩排序择优录取。如果投档成绩是综合分,则按综合分排序择优录取。考生专业成绩(或投档综合分)相同时,按文化成绩、语文、数学、外语顺序排序录取。

  (三)我校组织校考的省份,考生校考专业成绩合格,高考文化成绩达到相应录取批次控制线,按校考专业成绩从高到低择优录取;如校考专业成绩相同,则按文化成绩从高到低择优录取,如文化成绩总分相同,则按照语文、数学、外语依次单科成绩从高到低择优录取。

  (四)如果生源省份(高考改革省份)对录取规则有其他特殊要求,按生源省份招生政策规定执行。

  十五、违规处理

  学校对在艺术类校考过程中违规的考生,按照《国家教育考试违规处理办法》《普通高等学校招生违规行为处理暂行办法》等规定严肃处理。对有弄虚作假等作弊行为的考生,将取消相关考试的报名和录取资格,同时通报相关省级招生考试机构取消该生当年高考报名和录取资格。学校将加强艺术类录取新生的材料复核和专业复测。对于复测不合格、入学前后两次测试成绩差异显著的考生,会组织专门调查。经查实属提供虚假作品材料、替考、违规录取、冒名顶替入学等违规行为的,取消该生录取资格,并通报考生所在地省级招生考试机构倒查追责。对涉嫌犯罪的,学校将及时报案,并配合司法机关依法处理。

  十六、监督方式

  学校设立校考监察组参与考试全过程,并向社会公布监督举报电话和责任人。评委及工作人员在工作中如出现违规违纪行为,按照教育部发布的《国家教育考试违规处理办法》及相关规定严肃处理。

  监督电话:027-88147120

  十七、联系方式

  学校地址:湖北省武汉市洪山区黄家湖西路3号(黄家湖大学城)

  学校网址: https://www.wtbu.edu.cn/

  邮政编码:430065

  联系电话:027—88147227   88147355

  传     真:027—88147075

  咨询 Q Q群号:255411836(武汉工商统招咨询三群)

  小艺帮技术服务电话:4001668807

  小艺帮技术咨询QQ号:800180626

  电子邮箱:3094953440@qq.com

  其他咨询方式:

32731611625494001.png00.png

  十八、附则

  学校以往有关艺术类校考招生工作的要求、规定如与本简章相冲突,以本简章为准;本简章若有与国家有关政策不一致之处,以国家和上级有关政策为准。本简章由武汉工商学院招生与就业工作部负责解释。